微帮忙职称评审咨询服务中心

搜索

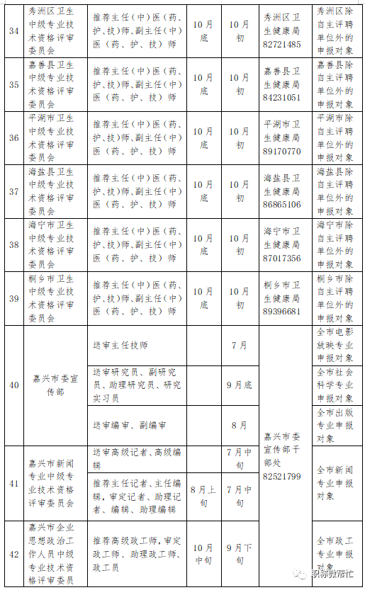
嘉兴市2022年度职称评审计划公布!

发表时间:2022-05-12 15:54

近日,嘉兴市人力社保局发布《关于做好2022年度职称评审工作的通知》,对2022年度嘉兴职称评审相关事宜做出规定安排。


图片


继续教育要求

申报由嘉兴市组织评审的中、高级职称人员,必须完成2019-2022年4年的继续教育培训,为继续教育政策在职称评审中能有序过渡,对前3年未完成继续教育学时的人员,4年累计学满360学时,视作符合申报条件。

通过考试取得中级及以上资格,单位聘用时继续教育要求参照执行。


社保要求

申报由嘉兴市组织评审的职称系列,其社保未缴纳在嘉兴,但全职在嘉兴市企事业单位工作的专业技术人员,提供与单位签订的劳动(聘用)合同、银行工资流水、个人纳税情况证明,可以替代社保缴纳证明。


图片

图片

图片

图片

图片

图片

图片

图片

图片


职称服务热线
0571-28037381
15757175623
人才微帮忙公众号
微帮忙
添加客服微信获取职称申报方案
联系电话15757175623
职称留言表
姓名
*
服务项目
*
联系电话
*
提交