微帮忙职称评审咨询服务中心

搜索

丽水市2022年度职称评审工作发布!

发表时间:2022-06-06 17:32

近日,丽水市人力资源和社会保障局发布《关于做好2022年度职称评审工作的通知》,对丽水市2022年职称申报相关事宜做出规定。

图片


职称评审规范管理


01

规范评价标准

各中(高)评委办公室要根据国家和省职称改革精神,按照将定性评价标准逐步转变为评价全面、考核刚性、业绩导向清晰的量化指标体系的要求,修订完善评审标准,报市人力社保局审核同意后组织实施。


要坚持把品德放在专业技术人才评价的首位,对学术造假等行为实行“一票否决制”。


02

继续教育学时要


专业技术人才每年参加继续教育累计不少于90学时,其中专业科目不少于60学时,公需科目不少于18学时(其中一般公需科目不少于12学时)。


图片


专业技术人才申报职称时,其符合继续教育学时要求的年份应当与所申报职称规定的年限要求一致,并且申报当年和前一年度连续两年均符合继续教育学时要求的,才能申报职称。


为了更好地完成过渡,2019年以前的学时都视同合格,省里另有规定的按其规定执行。


加强专业技术人才业绩档案库建设

专业技术人才业绩档案库建设情况将作为全市各评委会今年改革的重要举措。

各县(市、区)人力社保局、行业主管部门和用人单位要切实把专业技术人才业绩档案库建设作为一项日常性工作,对照申报一人,完善一批(至少5倍)的要求,督促专业技术人才及时登记和更新个人业绩档案。


重点领域职称制度改革

开展职称社会化评价试点,设立丽水市汽车零部件工程技术人员中级专业技术职务任职资格评审委员会,负责全市从事汽车零部件工程专业技术人员的助理工程师、工程师职务任职资格评审,其他工程中评委不再受理汽车零部件工程助理工程师、工程师职务任职资格评审申报。


图片


设立丽水市林业工程技术人员中级专业技术职务任职资格评审委员会,负责全市从事林业工程专业技术人员的工程师职务任职资格评审和高级工程师职务任职资格推荐。


全市各中(高)评委要对山区26县的申报对象实行单列评审,同等条件下给予适当倾斜。有关中(高)评委在量化评价中,要加大在山区26县从事专业技术工作年限的量化赋分权重。


职称评审监督管理

定期组织开展职称复审,对评委会及其组建单位的评审工作进行抽查、巡查。


实施随机监管制度,随机抽取检查单位,公开抽查结果。


图片


自主评聘单位未能严格按照公布的评聘方案实施评聘工作,造成投诉较多、争议较大或复核中发现问题严重的,将给予告诫,责令整改,经整改仍无明显改善的,暂停评审权。


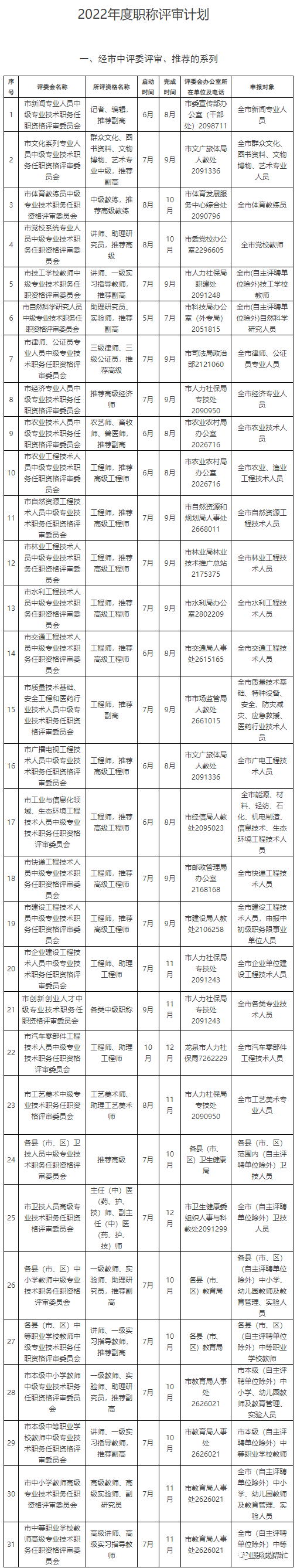
2022年度职称评审计划

图片



经审核推荐省高评委(中评委)系列

图片



大中专毕业生初定

图片


职称服务热线
0571-28037381
15757175623
人才微帮忙公众号
微帮忙
添加客服微信获取职称申报方案
联系电话15757175623
职称留言表
姓名
*
服务项目
*
联系电话
*
提交