微帮忙职称评审咨询服务中心

搜索

萧山区、钱塘区2023年职称初定认定时间安排发布!

发表时间:2023-03-08 09:12

萧山区23年初定认定职称通知发布

3月6日,杭州市萧山区人力资源和社会保障局发布《关于做好萧山区2023年初定认定职称工作的通知》,对萧山区2023年初、中级职称初定认定工作做出相关安排。

图片

图片


钱塘区23年初定认定职称通知发布

3月7日,杭州市钱塘区人力资源和社会保障局发布《关于做好钱塘区2023年中级职称初定工作的通知》、《关于做好钱塘区2023年初级职称初定认定工作的通知》,对钱塘区2023年度职称初定认定工作做出相关安排。

图片

钱塘区23年中级初定

浙江省专业技术职务任职资格申报与评审管理服务平台长期开放受理专业工作年限计算到申报当月每三个月定期发文公布


钱塘区23年初级初定

浙江省专业技术职务任职资格申报与评审管理服务平台长期开放受理专业工作年限计算到申报当月每四个月定期发文公布


图片

图片


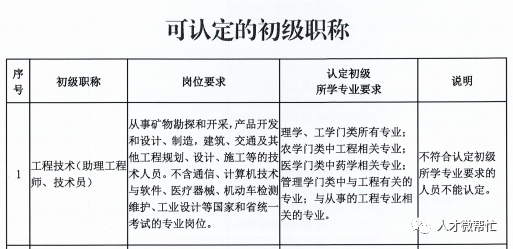
考试专业不初定和认定职称。对国家和浙江省设有统一考试的职称系列(即经济、会计、审计、统计、出版、翻译、档案和卫生技术),或部分专业实行全国和省统一考试的(即工程技术和工艺美术系列中,医疗器械、计算机技术与软件、机动车检测维修、通信工程和工业设计等专业)不初定和认定职称,即从事以上专业的相关专业技术人员均需通过参加考试取得职称。


申报原则。职称初定认定原则上按人事隶属关系(社保、人事档案、劳动关系三者一致)进行申报,对于社保、人事档案、劳动关系三者不全在我省的专业技术人才,各有关单位可以受理,初定认定结果在浙江省范围内有效。人事隶属关系在我省,但三者不全在一个地市的专业技术人才,原则上由社保参保地单位申报。


职称服务热线
0571-28037381
15757175623
人才微帮忙公众号
微帮忙
添加客服微信获取职称申报方案
联系电话15757175623
职称留言表
姓名
*
服务项目
*
联系电话
*
提交