微帮忙职称评审咨询服务中心

搜索

23年度舟山市建设工程高级推荐公示发布!嘉兴市农业技术初中级评审结果发布!

发表时间:2023-08-22 16:49

01

23年度舟山市建设工程高级参评人员公示发布

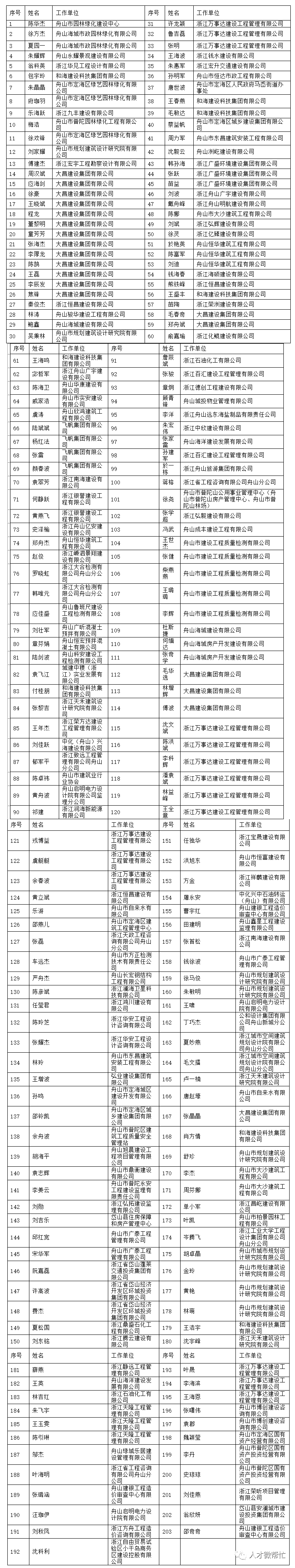
8月18日,舟山市建筑水利环保工程中级专业技术职务任职资格评审委员会发布《2023年建设工程专业高级工程师参评人员公示》,舟山市建设工程专业高级职务推荐会将于近期召开,本次共有203人进入人员公示名单。

图片




公示时间

2023年8月18日至8月24日,共5个工作日





人员名单

图片



02

23年度嘉兴市农业技术初中级评审结果发布

8月22日,嘉兴市农业技术中级专业技术资格评审委员会发布《2023年度嘉兴市农业技术职称评审会议评后公示》,经嘉兴市农业技术中级专业技术资格评审委员会评审,殷启涛等30名同志具有初、中级农艺(兽医、畜牧)师职务任职资格。

图片





公示时间

2023年8月22日至2023年8月28日





人员名单

图片


职称服务热线
0571-28037381
15757175623
人才微帮忙公众号
微帮忙
添加客服微信获取职称申报方案
联系电话15757175623
职称留言表
姓名
*
服务项目
*
联系电话
*
提交